© OPPBTP
VLEP : contrôles techniques des valeurs limites d’exposition professionnelles
Certaines activités professionnelles peuvent générer une exposition à des polluants dans l’air (vapeurs, poussières, gaz…). Cette exposition pouvant entraîner des effets néfastes pour la santé des salariés, le Code du travail a établi des limites à ne pas dépasser : il s’agit des valeurs limites d’exposition professionnelles (VLEP). Les modalités des contrôles techniques de ces VLEP sont définies dans l’arrêté du 15 décembre 2009. Présentation de ses dispositions.
Mis à jour le 13/05/2024

Les valeurs limites d’exposition professionnelle
La valeur limite d’exposition professionnelle (VLEP) correspond à la limite de la moyenne pondérée en fonction du temps de la concentration d’un agent chimique dangereux dans l’air de la zone de respiration d’un travailleur, au cours d’une période de référence déterminée (article R4412-4 du Code du travail). Selon la substance, elle est exprimée en mg/m3, ppm (partie par million) ou fibre/cm3.
Réglementairement, on distingue deux types de VLEP selon la période de référence.
- La valeur limite d’exposition sur 8 heures, dite VLEP 8h, est la valeur à ne pas dépasser pour un travailleur durant une journée de travail de 8 heures. Cette valeur sert à protéger les travailleurs des effets d’une exposition prolongée à moyen et à long terme.
 - La valeur limite d’exposition court terme, dite VLCT 15 min, est la valeur mesurée sur une période de 15 minutes et ne devant jamais être dépassée. L’objectif de cette VLCT est de protéger les travailleurs des effets de pics d’exposition.
 
Les VLEP sont établies afin de protéger les travailleurs des risques liés à l’inhalation de substances dangereuses pour la santé. Elles définissent des limites à ne pas dépasser en cas d’exposition par voie respiratoire, toutefois l’exposition par voie cutanée doit également être considérée. Lorsqu’un risque d’exposition cutanée est avéré pour un agent chimique disposant d’une VLEP, la mention « peau » est précisée dans le tableau de l’article R4412-149 du Code du travail.
Le respect des VLEP n’implique pas une absence de risque pour les travailleurs. Les seuils fixés dépendent de l’avancement des connaissances scientifiques ; ils peuvent donc évoluer dans le temps. Pour les agents chimiques cancérogènes, mutagènes ou reprotoxiques (CMR), le respect de la VLEP est un objectif minimal de prévention. Il n’y a pas de seuils en dessous duquel l’exposition ne présente aucun risque ; l’exposition doit impérativement être réduite à son maximum.
Les différents types de VLEP réglementaires
Il existe deux types de VLEP réglementaires : les VLEP réglementaires contraignantes et les VLEP réglementaires indicatives.
Les VLEP réglementaires contraignantes
Elles sont fixées par décret et intégrées au Code du travail (article R4412-149). Actuellement, 113 substances y sont répertoriées. Le respect de ces VLEP est une obligation minimale de l’employeur. En cas de non-respect de ces VLEP, l’employeur s’expose à des sanctions.
Les substances disposant d’une VLEP réglementaire contraignante doivent faire l’objet d’un contrôle, permettant de vérifier la conformité à la VLEP, réalisé selon les dispositions de l’arrêté du 15 décembre 2009. Pour les agents CMR, ce contrôle doit obligatoirement être réalisé a minima une fois par an. En revanche, pour les agents chimiques dangereux (ACD) si l’évaluation des risques a mis en évidence un risque faible, l’employeur est exempté de réaliser son contrôle technique.
Le dépassement d’une VLEP réglementaire contraignante pour un agent CMR implique un arrêt immédiat des postes de travail concernés jusqu’à la mise en œuvre de mesures correctives assurant la protection des travailleurs (article R4412-77 du Code du travail). En cas de dépassement d’une VLEP réglementaire contraignante pour un ACD, l’employeur est tenu de mettre en place immédiatement des mesures correctives de manière à assurer la protection des travailleurs (article R4412-28 du Code du travail).
Les VLEP réglementaires indicatives
Le respect de ces valeurs est un objectif minimal de prévention. Elles sont fixées par arrêté en application de l’article R4412-150 du Code du travail. Ces valeurs constituent un objectif chiffré à atteindre dans le cadre de la démarche d’évaluation du risque chimique.
Lors d’un dépassement d’une VLEP indicative réglementaire, l’employeur tient compte de ce résultat en mettant à jour son évaluation des risques ; il met en place des mesures correctives et apprécie la nécessité de procéder à une nouvelle évaluation des risques.
Les VLEP admises et les valeurs recommandées par la Cnam
Certaines VLEP ont été fixées par circulaire entre 1982 et 1996 et n’ont pas de valeurs réglementaires. Elles sont progressivement remplacées par des VLEP réglementaires indicatives ou contraignantes. Ces valeurs procurent une aide à l’évaluation des risques et demeurent des valeurs guides à respecter.
Il existe également trois valeurs limites recommandées par la Caisse nationale d’assurance maladie (Cnam) qui permettent de fixer un objectif de prévention à respecter :
- < 150 ng/m3 pour le benzo[a]pyrène ;
 - 30 µg/m3 pour l’α-phénylindol ;
 - 0,5 mg/m3 pour les aérosols de fluide de coupe.
 
Toutes les substances ne disposent pas de VLEP française. Pour réaliser son évaluation des risques, il est possible de s’appuyer sur les valeurs limites établies à l’étranger : valeurs européennes (SCOEL), valeurs américaines (NIOSH, OSHA, ACGIH) ou valeurs allemandes (liste MAK).
Mettre en place son contrôle des VLEP
Pour vérifier le respect des VLEP, les entreprises doivent faire réaliser une fois par an, par un organisme accrédité par le Comité français d’accréditation (Cofrac), le contrôle technique tel qu’il est décrit dans l’arrêté du 15 décembre 2009. La liste des établissements accrédités est disponible sur www.cofrac.fr. Le financement des mesures est à la charge de l’employeur.
LES ÉTAPES CLÉS DE LA DÉMARCHE DE CONTRÔLE DES VLEP
- Étape 1 : Définir les groupes d’exposition similaires (GES)
Les GES correspondent à des groupes de travailleurs réalisant les mêmes tâches, dans les mêmes conditions, justifiant d’une exposition comparable. La constitution des GES se fait lors de la visite préalable de l’établissement ou du site par l’organisme accrédité et l’employeur. Toutefois, l’employeur peut, au préalable, se servir de son évaluation des risques pour constituer les GES et, notamment, utiliser les informations collectées et analysées suivantes :
- Agents chimiques présents,
 - Fonctions de travail et nombre de salariés associés,
 - Opérations/tâches réalisées et durées associées,
 - Fréquences des tâches réalisées,
 - Outils et équipements mis en œuvre,
 - Mesures de prévention collective,
 - Équipements de protection individuelle,
 - Environnement de travail et configuration du poste de travail,
 - Organisation du travail et des horaires,
 - Conditions climatiques (été, hiver).
 
La définition des GES est une étape déterminante dans la démarche de contrôle des VLEP. Cette étape permet de dresser un inventaire des substances auxquelles les salariés peuvent être exposés, d’analyser les conditions d’exposition et de mettre en évidence les salariés qui feront l’objet d’une campagne de mesurages.
- Étape 2 : Établir la stratégie de prélèvement
La stratégie de prélèvement est établie selon les objectifs poursuivis par l’organisme accrédité après consultation de l’employeur, du médecin du travail et du CSE (comité social économique) s'il existe (article R4724-10 du Code du travail). Elle décrit :
- le choix des GES à mesurer ;
 - le matériel de prélèvement et la technique d’analyse associée ;
 - la durée du prélèvement ;
 - le nombre de jours de prélèvement.
 
Selon le nombre de GES identifiés à l’étape précédente et des informations recueillies lors de la visite préalable, l’organisme accrédité peut proposer différentes stratégies de mesurage pour une comparaison à la VLEP, soit :
- un prélèvement unique sur opérateur, pour les travailleurs réalisant une même activité sur l’intégralité de leur journée de travail ;
 - une série de prélèvements consécutifs, pour les travailleurs réalisant plusieurs activités et dont l’exposition varie selon celles-ci. L’intérêt de cette stratégie est d’acquérir, en plus d’un résultat sur 8 heures, des informations concernant d’éventuels pics d’exposition permettant de mettre en évidence certaines activités particulièrement exposantes et de déterminer les mesures de prévention ciblées et appropriées.
 
L’ensemble des conditions des prélèvements est regroupé dans le plan d’échantillonnage qui peut servir de guide lors des mesurages.
- Étape 3 : Réalisation de la campagne de prélèvement
La campagne de prélèvement met en application la stratégie de prélèvement préalablement élaborée.
L’exposition des opérateurs est mesurée au moyen d’un dispositif d’échantillonnage qui sera placé dans la zone respiratoire des salariés concernés. Durant l’intégralité des prélèvements, le technicien préleveur de l’organisme accrédité reste sur le site pour s’assurer du bon déroulement des mesurages, que la stratégie mise en place est conforme au plan d’échantillonnage et pour réaliser un relevé précis des activités exécutées par les travailleurs équipés et des éventuels incidents.
- Étape 4 : Analyse des résultats et diagnostic de respect des VLEP
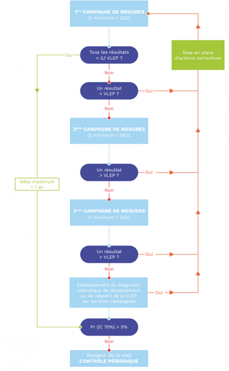
L’évaluation initiale est composée au maximum de trois campagnes de mesures espacées dans le temps sur une période maximale d’une année. Une campagne se compose d’au minimum trois mesures d’exposition pour chacun des GES identifiés, c'est-à-dire au moins une mesure sur la journée pour au moins trois travailleurs appartenant au GES étudié. Ainsi, pour chacun des GES identifiés, l’employeur réalise entre trois et neuf mesures d’exposition.
À l’issue de la première campagne de trois mesures pour chacun des GES, on distingue trois situations, telles que décrites dans le tableau ci-dessous.
| Toutes les mesures sont < à 10 % de la VLEP | Au moins une mesure est en dépassement de la VLEP | Toutes les mesures sont < à la VLEP mais au moins une mesure est > 10% de la VLEP | 
- Évaluation initiale terminée - Diagnostic de non-dépassement établi  | - Établissement du diagnostic de dépassement de la VLEP 8h - Arrêt immédiat du poste de travail concerné dans le cas de VLEP réglementaires contraignantes d’un agent CMR - Recherche de mesures correctives - Vérification de l’efficacité des mesures et réalisation d’une nouvelle évaluation initiale  | - Poursuite des mesures par deux campagnes complémentaires de trois mesures par GES | 
Dans la troisième configuration, l’employeur doit poursuivre par deux campagnes de mesures comprenant a minima trois mesures par GES.
La démarche de contrôle technique réglementaire des VLEP peut également être représentée dans le logigramme présenté ci-dessous, issu de l’annexe I de l’arrêté du 15 décembre 2009.
 Logigramme de la démarche de contrôle technique réglementaire des VLEP, issu de l’annexe I de l’arrêté du 15 décembre 2009. À l’issue des trois campagnes de mesures (a minima neuf mesures par GES), l’organisme accrédité interprète les résultats et délivre son diagnostic de respect ou de dépassement de la VLEP 8h. Les résultats des mesures et les rapports de contrôle technique sont communiqués par l’employeur au médecin du travail et au comité social économique. Ils sont tenus à disposition des inspecteurs du travail et des agents des services de prévention des organismes de sécurité sociale (Carsat) (article R4412-30 du Code du travail).
Les résultats des mesures réalisées viennent compléter le document unique d’évaluation des risques professionnels (DUERP).